独家独院边户,独特居住体验与生活方式探索
在现代都市的喧嚣中,越来越多的人开始追求一种安静、舒适、私密的居住体验,在这样的背景下,“独家独院边户”应运而生,成为一种新的居住理念和生活方式,独家独院边户不仅代表着一种居住空间,更是一种生活态度和品质的象征。什么...
小鸟挑衅背后的挑战精神,无畏、勇气与超越界限的奋斗故事
在自然界中,小鸟以其独特的生存方式展现出了生命的活力与韧性,有时,这些小小的生命体也会展现出一种令人意想不到的一面——那就是小鸟不断挑衅的行为,它们似乎在告诉我们,无论生命大小,挑战与勇气都是不可或缺的。小鸟的日常与...
落实整改阶段的关键步骤与有效策略解析
随着社会的不断发展和进步,各种问题与挑战也不断涌现,为了应对这些问题,我们需要不断地进行整改,确保各项工作得以顺利进行,本文将重点探讨落实整改阶段的关键步骤与有效策略。明确整改目标在落实整改阶段,首先要明确整改的目标...
全球负债巨头榜单揭秘,公司背后的负债故事一网打尽!
在全球经济的大潮中,许多公司为了扩大规模、提升竞争力,不得不通过举债来支持其业务发展,本文将为您揭示全球范围内负债最多的公司排名及其背后的故事,让我们一同走进这些公司的世界,了解他们的负债之路。苹果公司:负债累累的创...
淮北油价今日走势分析,油价上涨背后的原因与影响
最新消息,淮北地区的油价今日出现了新的变动,随着全球经济的波动以及市场供需关系的变化,油价调整成为了人们关注的热点话题,本文将针对淮北地区今日油价是否上涨进行详细的解读与分析。淮北油价概况我们来了解一下淮北地区的油价...
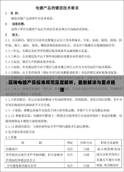
压铸电镀产品标准规范深度解析,最新解读与要点梳理
随着工业技术的不断进步,压铸电镀产品的应用越来越广泛,为了确保产品质量和安全,压铸电镀产品的标准规范也在不断更新和完善,本文将围绕“压铸电镀产品标准规范最新”这一主题展开,为读者详细解读相关标准和规范。压铸产品标准规...
全球绿色能源排名揭晓,探寻可持续能源发展未来之路
随着全球对可持续发展的日益关注,绿色能源已成为推动全球能源转型的重要力量,绿色油作为一种重要的绿色能源,其在全球范围内的应用和发展趋势日益受到人们的关注,本文将为您揭示世界绿色油排名,带您了解这一领域的最新动态和未来...
Dickies手表全球排名及品牌影响力解析
在当今的手表市场上,品牌众多,各具特色,Dickies手表以其独特的设计和卓越的品质,逐渐在全球范围内崭露头角,Dickies手表在世界上的排名如何呢?本文将从品牌背景、产品质量、市场表现及用户评价等方面,对Dick...
邯郸新闻头条客服热线,连接您与最新资讯的桥梁
随着信息技术的飞速发展,新闻资讯的传播速度日益加快,邯郸作为河北省的重要城市,其新闻动态备受关注,为了更好地满足市民对新闻资讯的需求,邯郸新闻头条特别设立了客服电话,为市民提供一个便捷、高效的咨询渠道,本文将介绍邯郸...















蜀ICP备2022005971号-1