独家委托楼盘销售合同揭秘,专业保障,无忧置业!
合同背景在当前房地产市场日益繁荣的背景下,甲方(委托方)与乙方(销售方)经过友好协商,就甲方独家委托乙方销售其楼盘事宜达成以下合同,双方本着公平、公正、诚实信用的原则,共同遵守本合同的各项条款。合同目的本合同旨在明确...
高中溶液离子专题深度解析
之一,对于高中学生来说,理解和掌握溶液离子的相关知识对于后续化学学习具有重要意义,本文将围绕“高中溶液离子专题”进行详细的解析,帮助同学们更好地理解和掌握这一知识点。溶液与离子的基本概念1、溶液:一种或多种物质在另一...
旅游突发管理:旅游突发事件的应急处理措施
旅游突发管理的必要性随着旅游业的蓬勃发展,旅游突发管理成为了一个不可忽视的重要课题。旅游突发事件不仅可能对游客的人身安全造成威胁,还可能对旅游目的地的社会秩序和经济发展产生负面影响。因此,加强旅游突发管理,提高应对...
西安出发探秘西藏,最新旅游攻略来袭!
西藏,这片神秘而美丽的土地,吸引着无数游客前来探访,从西安出发,前往西藏,是一场令人期待的旅程,本文将为您提供最新的西安出发西藏攻略,助您轻松规划行程,享受美好旅程。行程规划1、出发地点:西安西安作为古都,拥有丰富的...
律师宣传口号:经典律师行业宣传语
引言在法治社会中,律师作为维护正义、捍卫法律尊严的重要职业,其作用不言而喻。为了更好地宣传律师行业,提高公众对律师职业的认知和尊重,以下是一篇关于律师宣传口号的文章,旨在激发人们对律师职业的热情和敬意。律师宣传口...
独家揭秘,vivo科技与艺术的完美融合之旅
随着科技的飞速发展,智能手机已经成为了我们生活中不可或缺的一部分,而在众多手机品牌中,vivo以其独特的视角和创新的科技,成为了行业内的一股清流,本文将带您走进vivo的世界,探索其科技与艺术的完美融合。vivo的独...
心里健康宣传图:心理健康宣传画简单
心理健康的重要性在快节奏的现代生活中,心理健康的重要性日益凸显。心理健康不仅关乎个体的幸福感,还直接影响到工作效率、人际关系和社会和谐。然而,由于社会压力、工作繁忙、生活节奏加快等因素,许多人面临着心理健康问题。因...
高效gift:高效办成一件事
什么是高效gift?高效gift,顾名思义,是指那些能够带来高性价比、实用性强、且能够快速满足受赠者需求的礼物。在现代社会,人们的生活节奏加快,对于礼物的选择也变得更加注重其实用性和高效性。高效gift不仅仅是物质...
独家试爱阿宝:独家试爱剧情结局
独家试爱阿宝:一场跨越年龄的浪漫邂逅在这个快节奏的时代,爱情似乎变得越来越难以捉摸。然而,当我们遇见阿宝,一个充满活力和热情的年轻人时,我们不禁感叹,爱情还是可以如此纯粹和美好。阿宝的传奇故事阿宝,一个看似普通...
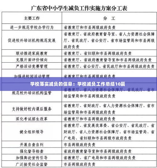
学校落实减负的信息:学校减负工作总结10篇
背景与意义近年来,我国教育领域一直关注着一个重要议题——减负。所谓减负,即减轻学生的课业负担,让他们有更多的时间去发展个人兴趣、锻炼身体和培养综合素质。学校作为教育的主阵地,落实减负政策至关重要。本文将围绕学校如何...














蜀ICP备2022005971号-1